首页
自营理财
信息披露
发行公告
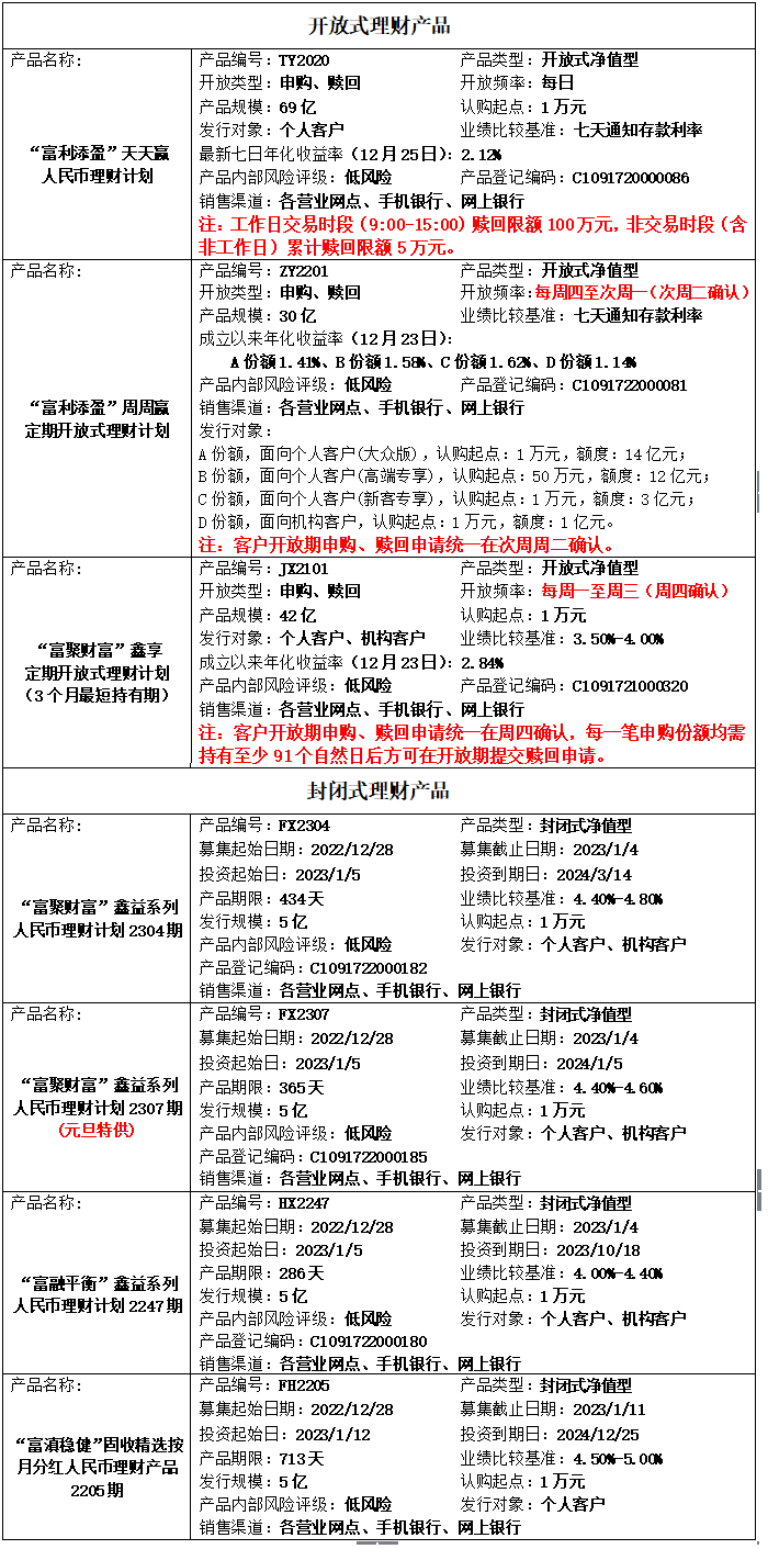
富滇银行人民币理财产品发行公告(2022年12月26日-2022年12月30日)
发布日期:2022-12-26 16:52 来源:富滇银行理财银行部 浏览:21374次

尊敬的客户:

我行2022年12月26日-2022年12月30日理财产品发行计划公布如下,供您参考,欢迎致电富滇银行客户服务热线(0871-96533)或富滇银行各营业网点了解详情。

image.png

备注:本次披露内容解释权归富滇银行所有,不构成任何形式的法律要约或承诺。

特此公告!

 

富滇银行股份有限公司       

2022年12月26日